2026 Collab: Week 12 “Modular Sci-Fi Hallways” - VOTE CLOSED

This is the Blender Collaboration 2026, week 12 challenge. Don’t be afraid to join, a lot of us are beginners. This is all to practice, have fun, learn, and get together.

This week’s subject is “Modular Sci-Fi Hallways”.

  • “Modular Sci-Fi Hallways” - Build a set of sci-fi hallway pieces that can be combined into multiple corridor layouts. The goal is to practice core game art skills like modular design, consistent dimensions, reusable assets, material efficiency, and assembling a larger environment from smaller parts.
  • Subject selected by the previous Week 10, 2026 “ Robotic fauna " winner bOBaN

The rules are simple. 1 subject, 1 entry, 1 week.
You create whatever object or scene or whatever you can think of that has something to do with the subject. It can be as simple or complicated as you want, all entries are welcome!
Post your picture here in this thread. At the end of the week, we start to vote. And if you are the winner, you may choose the next subject and win a unique badge.

Deadline: 2026-03-21T22:55:00Z

If you want to stay informed of the @ BlenderCollab?
Subscribe or unsubscribe to this “BlenderCollab” group.

7 Likes

Very old concept

10-Years ago (doing GameDev course) I had this concept of SciFi halways.

Some sort of end result

Lights and emission was a big problem.

10 Likes

Very nice work.

That looks great! Absolutely love that you’re sharing your whole process like that! :heart_eyes:

1 Like

Let’s see
1st floor tile

MatCap shading.
Some progress …

7 Likes

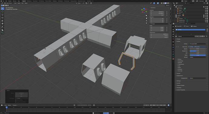
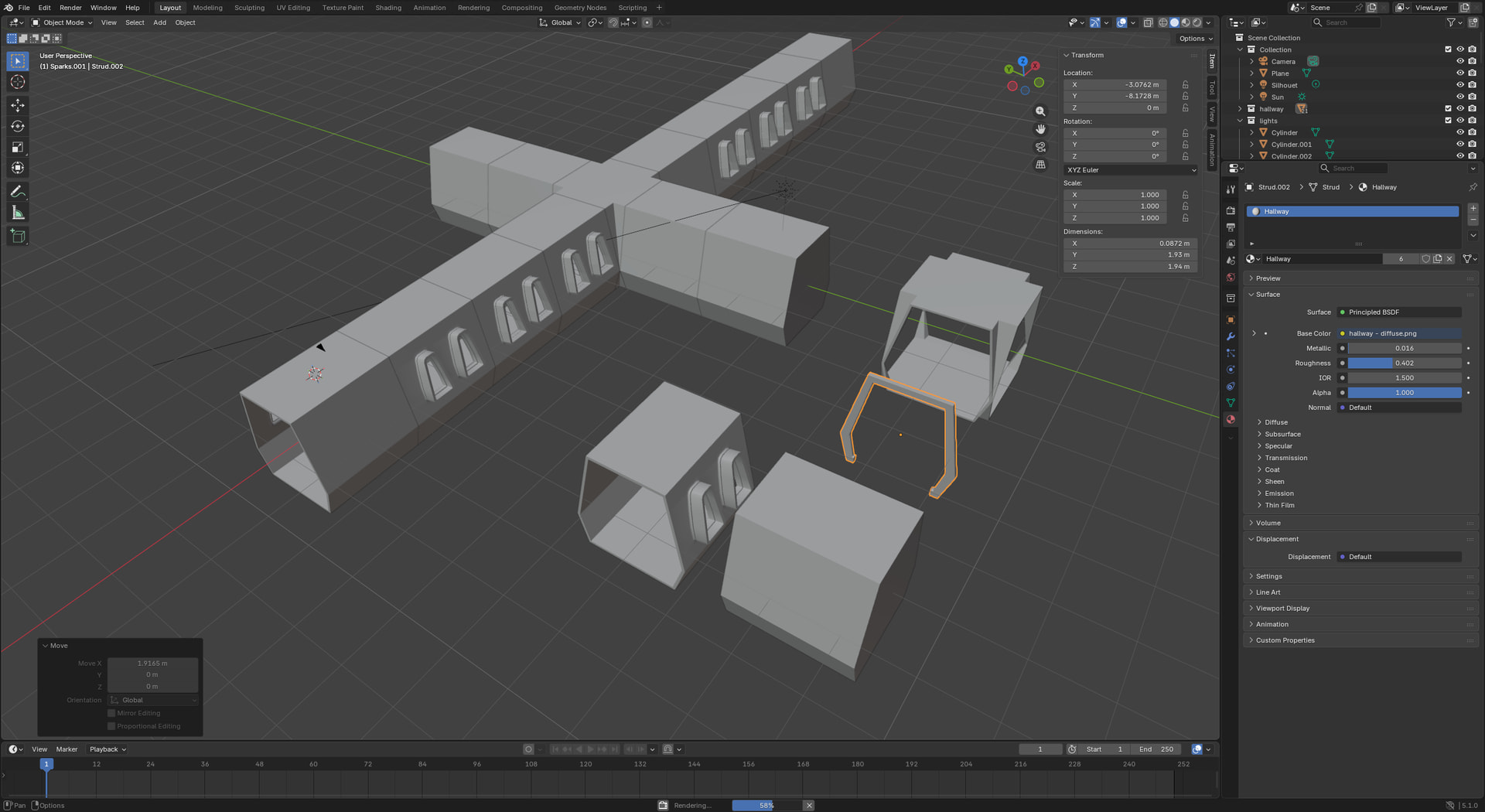
I gottwo modules so far. Some more details are planned…

7 Likes

More panels and windows

2001 vibes, maybe

Hmm, might start over… might be easier than trying to fix this. lol

New attempt, with different approach that allows for more details.

10 Likes

I find modular design, always a hard to do subject. Now struggling to match textures, they need to match the opposite sides …

2 Likes

Final renders for me…

13 Likes

I think you nailed the assignment :smiley: .

Excellent.

I only had time to make one module. So I repeated it 3x and added a door at the end of the hall. Worked on it this afternoon. Not sure if I made it in time to submit.

Render:

Module:

cleaning up the modules and showing them connected. May continue working on this and create different pieces and offshoots: side corridors, stairways or ramps that lead to other levels, etc.

11 Likes

Amazing - I like the reflective surfaces!

1 Like

Here we go

Time … IRL :weary_face:

Went for 1/2 corridor modules, with the idea to have wider corridors.

Yeah - found a solution to have sunlight passing through the window.

How to Make Sun Light Shine Through Glass in Blender

7 Likes

Still WIP

but I didn’t have enough time. Tried to make a creepy Sci-fi hall way.

7 Likes

We @BlenderCollab have a few days to vote. You can vote fast but also think slowly about design, colors, technique, difficulty, subject, realism, etc. Choose consciously and not on your entry.
The new subject week 13 “Rollercoaster” has already started. The winner of this week’s “Modular Sci-fi Hallways” challenge may select a subject for next week 14 and win a badge.

5 Likes

Congrats to all. This week has led to amazing results. And choosing just one has been really difficult! :heart_eyes:

I would have enjoyed this one a lot. But I am currently working and studying for an Audiology degree, and the “available time” resource has shrunk a lot lately :laughing:

7 Likes

Nice to hear from you again!

1 Like

@Crisus , congratulations on your winning entry! It’s a fantastic piece—your use of light and shadow is beautiful. The restrained detailing and clear sightlines to the door make it visually strong, and it could easily belong in a game world.


All submissions are well-structured in a modular way. It was a great exercise. And the results are surprising. Great job, everyone!

  • mfortunato - You handle light and reflections in an amazing way. It reminds me of Star Wars, Darth Vader-esque. Maybe some extra small accents here and there.
  • RayMobula - Also a good example of lines of sight. I think the camera is a bit too low. It is currently positioned in the vertical center of the hallway.
  • FedPete - didn’t finish. I tried to make it scary by playing with the camera. A little tilt, a little focus blur, a little against the wall to create an unnatural effect. Playing with an alien shadow, wanted to introduce a lot of sparks. But it was all too much in a short week. lets not forget sun beams … too much.

Note: I don’t want to offend anyone. I try to write down positive ideas and visions in my simple use of the English language. I am also sometimes more inspired by a particular subject or solution. I’m also learning from you!

2 Likes