I started casually learning towards the end of May, but last week I’ve really buckled down and decided to take structured courses on udemy. Please let me know what you think 
Welcome to this site.
It is a great scene well produced especially at the outset of using Blender.
I find the dark ‘lumpy’ texture out of place implying the beakers and teapot are made of rough rock. The spout seems too small at the end. Oh, and it burns you hand using it with no handle! 
Keep at the course and you will soon be flying along.
Ahahaha yeah, the handle proved a very difficult project for me, I’m still currently working on it, but wanted to upload what I had. Thank you so much for the feedback! I’ll work on smoothing out the noise texture on the black material, and make that spout pourable as well!
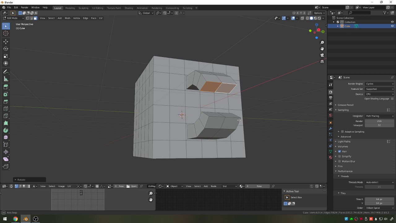
For the handle, you can choose two faces near the top and two near the bottom where you would want the handle to be, inset the faces and extrude to start. After the extrude(s) and you get the top and bottom close to each other, delete the faces at the ends, select the edges around the opening and then bridge the edge loops. After that just play with proportional editing to get it set just right. I made a short video to show what I mean:
The black bump areas might do well with the clearcoat setting on the Principled BSDF node and lastly, this would fit really well in this weeks collab:
Thank you so much for the suggestion/tutorial! Do you think the same method would work for a top-side handle? I want to be as close to reality as possible, and most Japanese kettles either have a massive, bulbous handle sticking out of the side (which I don’t want to do) or a thin wire handle on top. It’s the latter that I’m struggling with, even with the Mirror modifier
It would probably work for that. You could use a single face instead of two if it needs to be thin. I say try it on a duplicate pot and see how it goes.
Based on the lecture tag (11_gg_cbc) my recomendation is to use a torus to generate the handle geometry.
However, a more advanced approach would be to use a bezier curve to get the shape you want and increase the depth to give it some substance.
I’m not super great at bezier curves, but I’ll definitely check it out and see if I can’t improve. Thanks!!
Right, there are almost always multiple ways to achieve what you are trying to do. The more methods/tools you have as an artist, the more you are able to overcome obstacles you may face in the future.
I added a cylinder with the Mirror modifier, and then extruded upwards to form the handle, and added an extra cylinder to make the holder. I’m not great at sculpting yet, but I think I was able to make the spout a little bigger and more realistic. Finally, I changed the lighting levels and colors a little bit, adding warm colors for the fill, and a light blue for the back light. Lastly, I made the noise texture a bit less harsh for the black material, and added the smooth red and black to the inside of the cup so it doesn’t look like the entire cup is made of rock. What do yall think?
This looks awesome! Especially in the context of the first challenge of the course!
… and now I’m hungry 
Ahahaha right?? Making food in Blender always makes my stomach rumble 
Great changes and I’m glad you got the handle done to a point that you are happy with it.



