
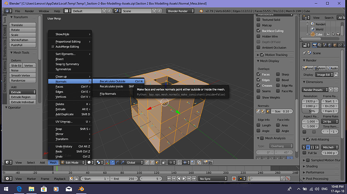
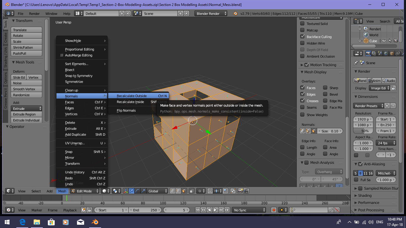
in Edit mode I used A for select all faces, Ctrl + N = recalculate all normals to be out, Shift + D = duplicate, move in Y axe, and Ctrl + Shift + N = all normals inside 

“Abby something. Abby… Normal. Yes! That’s it. Abby Normal.” (Igor from Young Frankenstein)
I couldn’t help myself!






