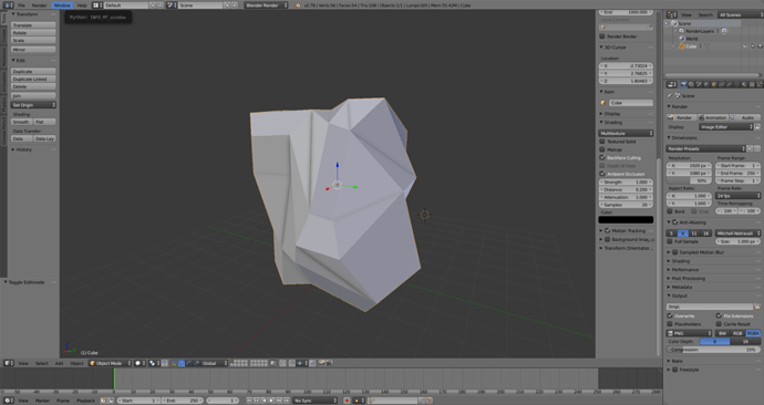
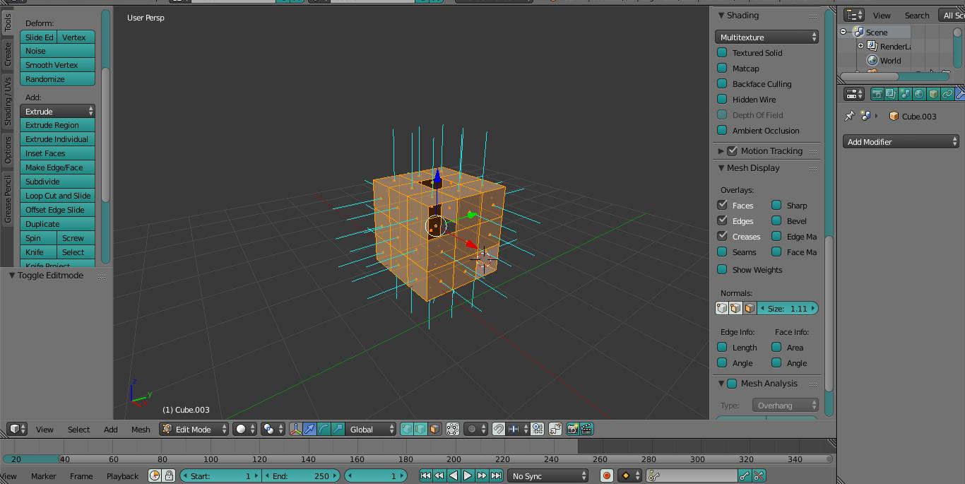
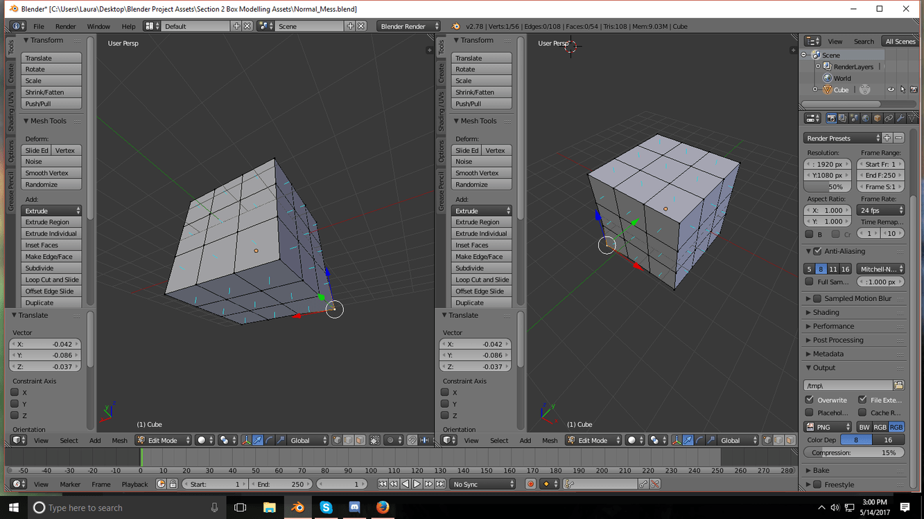
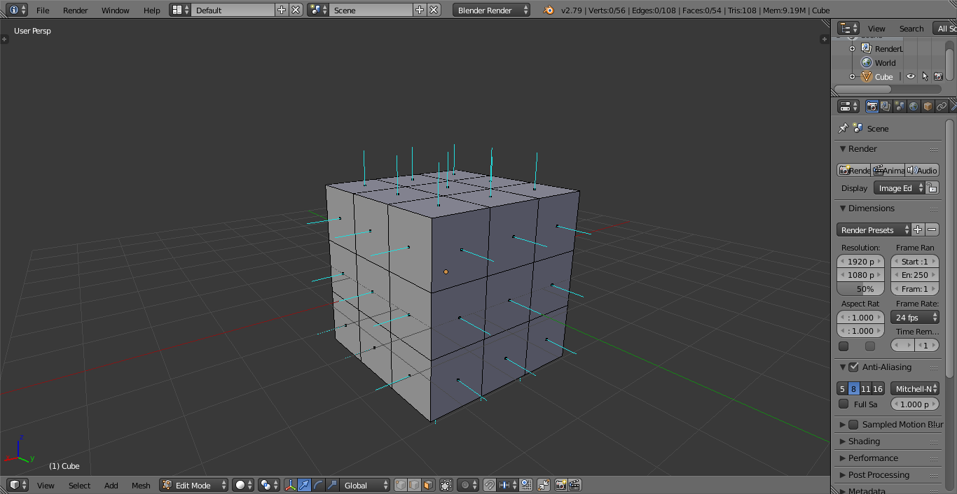
I went a little bit sideways and shaped this megacube. 
<imgsrc="/uploads/db2322/original/3X/5/b/5b1489c3a1c399957a33fdee82a7b62335a5ba55.png" width=“690” height=“366”>
sorry if i ask u something that it has nothing to do with the normals…but how do i change the colours of the interface.
up in the top left corner, click on file then go down to user preferances then click on the themes tb and you can customize each tab or use preset ones
It is no less than the cenobite called Pinhead from the classic horror film “Hellraiser”.
Here’s my tribute to the challenge. 
This explains SOOOO much! I never really understood what normals were, but I knew they caused me issues in several things. For example, screwy normals seem to mess with boolean. One of the biggest things this opens my eyes up to though is for 3D printing. I now know why some of the models I’ve put together have see through parts. This will help so much in fixing that!
Cool!
Horrid movie, apt reference. Lol!
Awesome! Have you posted your 3D models?
Ha ha. So the outward facing “faces” are abnormal, and the inward facing are normal. Lol.
Yes, abnormality!
What is a face inside of two faces?
Not yet. Mostly I’ve printed off some pretty simple things. Eventually I do
plan on making and printing off some mechs 
Awesome! I’d like to see them.
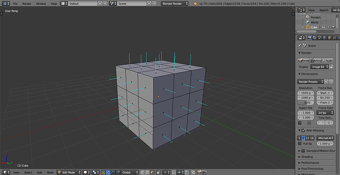
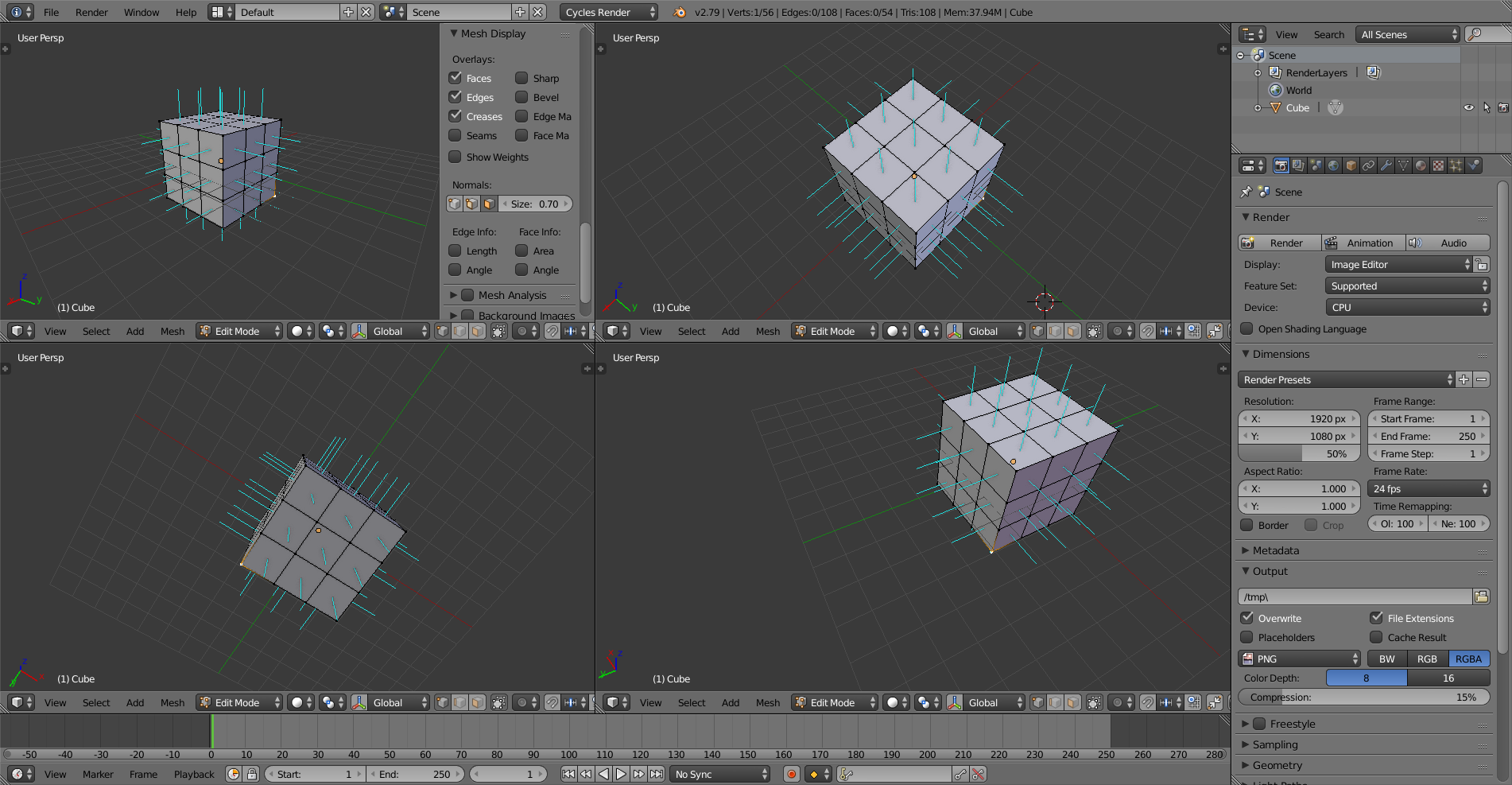
hey can anyone tell me that what is the function of those blue lights ??
You killed me
I think that it didn’t go too badly on my end.
Took me longer to realize where the setting for those blue nodes was(in edit mode only).








