4 Likes
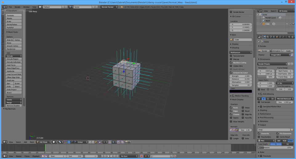
I started doing this, but then I had a visit from the past, who seemed rather too interested in the normals.
12 Likes
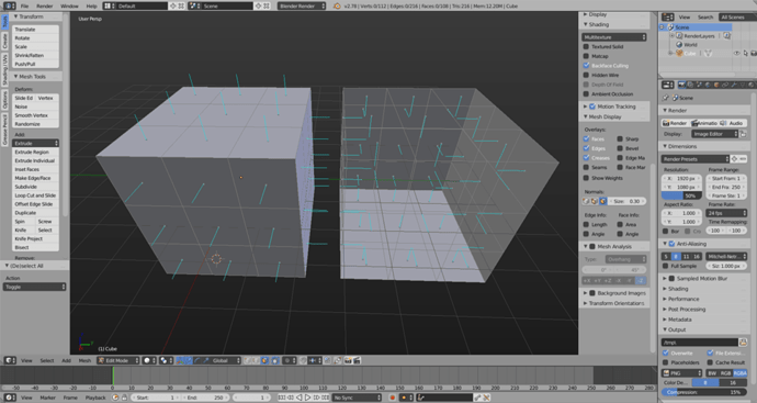
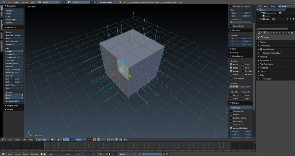
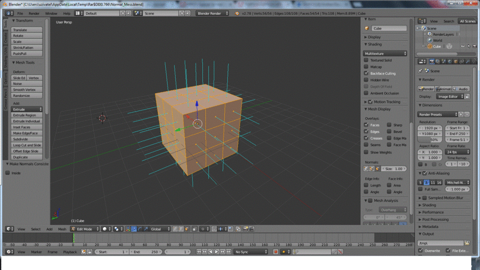
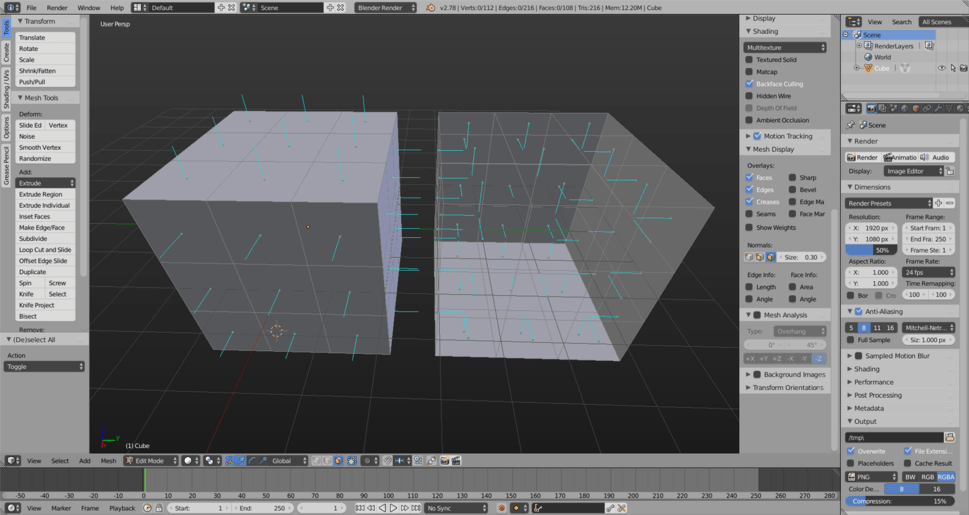
I tried to recalculate the normals inside the cube. On the left you can see the solution of the challenge, the right cube consists of faces with inverted normals. When you flip around the cube you can’t see the outside surface.
1 Like
Who is that? 
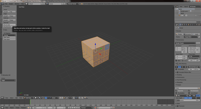
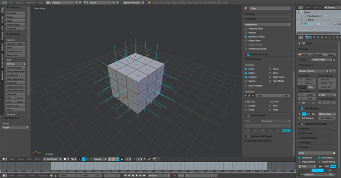
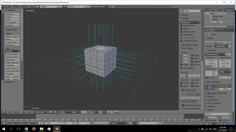
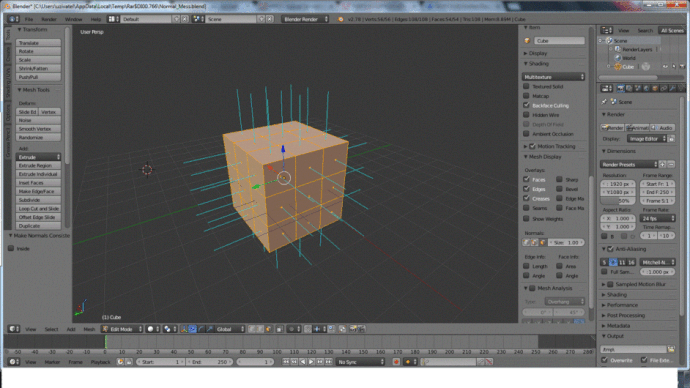
Everyone notice where my mouse is. Just select all your faces and then go to shading/UVs and hit recalculate. As long as the shape isnt too complicated the normals will face the correct direction. similarly select a single face or the group of faces you want to switch and hit flip direction. Super quick and accessible. 
2 Likes
















