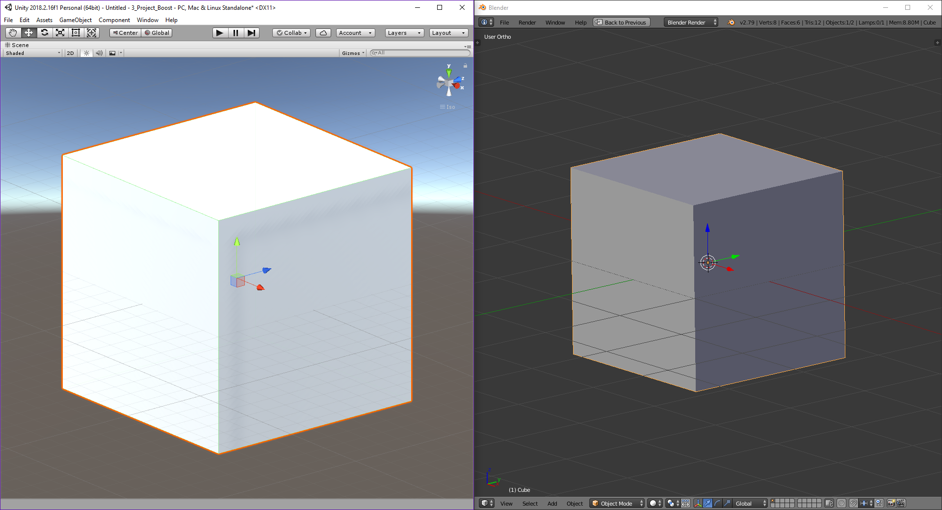
I’ve always found handedness particularly tricky when hopping between Unity and Blender.
I found it helpful to open a Unity scene with only a Cube and a default Blender scene side by side showing their transform arrows.
I’ve completed the Blender 3D Model Introduction course, so I went back and re-watched Section 2, Lecture 9 on Coordinate Systems over there to reinforce my understanding.
