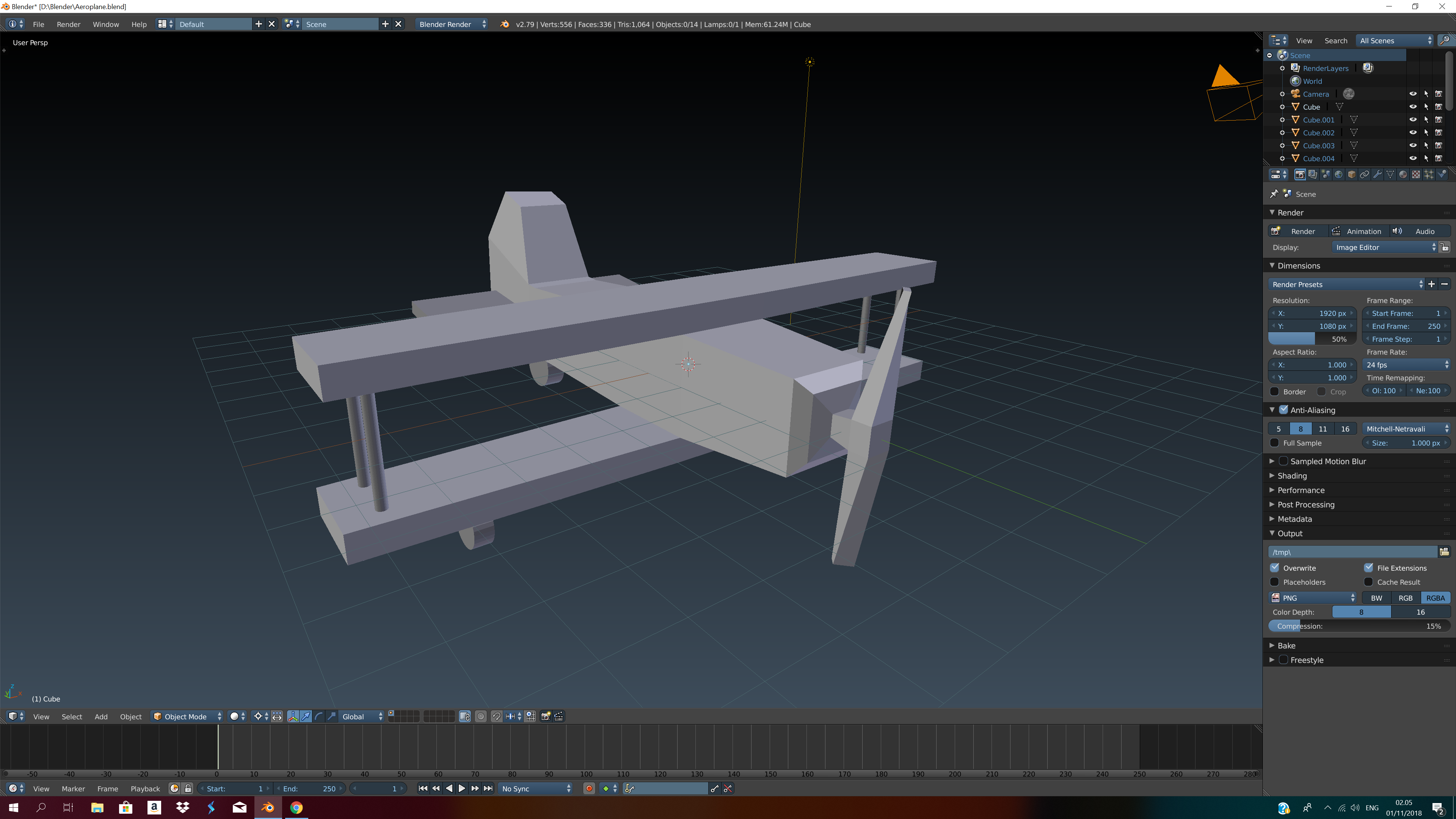
So, what do you guys think? is it ok for a beginner?
Looks great! Reminds me of an old block toy i used to have 
Thanks! I also modeled after a reference image of a block toy on the web, so i guess it makes sense haha xD
A blocky Sopwith Camel 
Looks like those really old school wooden toy planes.