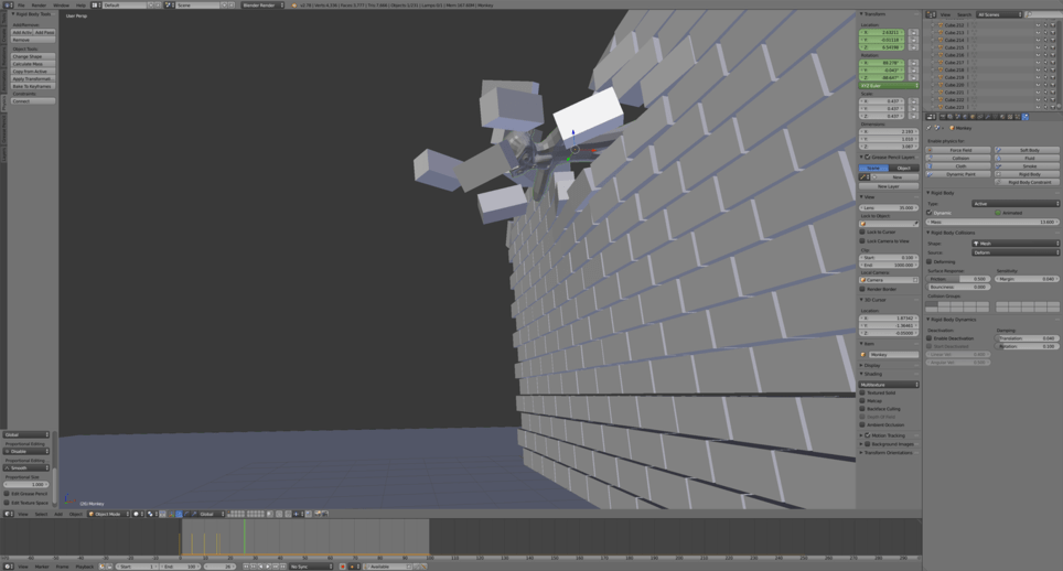
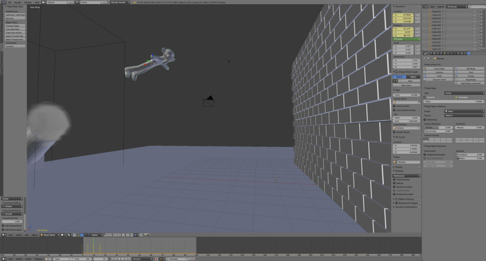
You did say primate didnt you? Poor Suzanne - I thought I’d use a cannon.
11 Likes
ROTFL… that’s very good…
I dont suppose by aby chance there’s a video clip.coming anytime soon? You can embed straight into the forum 
LOL, maybe - but probably not before I learn how to ragdoll the Suzanne model. At the moment the scene is unlit, untextured and has no cameras so its not really ready for rendering.
Do you know any good places to learn very basic ragdolling?
I liked this it really made me laugh looking the renders. Poor Suzanne forever in unusual situations 
1 Like



