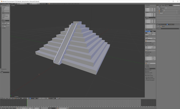
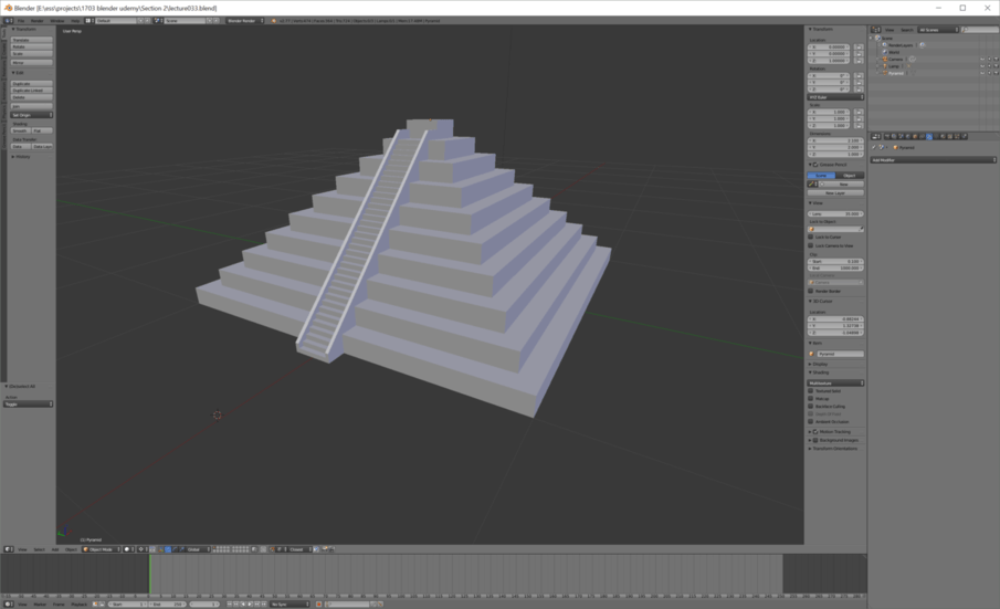
Obviously the initial orientation of my pyramid was different to the instructor. When I add the modifier to the stair, the copy is to the side of the stair (making a very wide stair) instead of behind it. How do I get the array to add behind the current stair?
Hello
The array modifier includes a relative offset gui that defaults to 1 in x. I think in your model you want x to be 0 and 1 in y and z… I tried to show this part of the gui with the red box below.
Good luck
Ed
Brilliant. thanks!

