Hi, i face a problem during applying the rotation to the cylinder to my project,that it turned to a half cylinder ,what i have to do ?
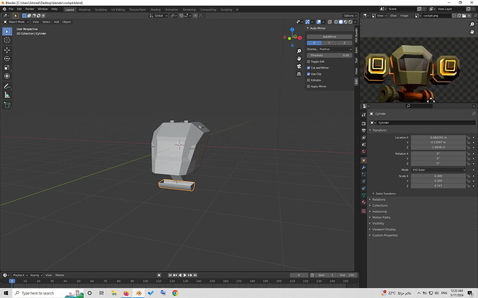
You may have changed how an unapplied Mirror Modifier is working on that cylinder. It’s a bit difficult to tell, but it looks like the upper part of the cylinder in your 2nd screenshot is translucent (showing what the Mirror is generating).
If there’s no Mirror on it right now, you can just add one to re-create the missing half! And if there is, then it’s just a matter of changing which axis you’re mirroring on.
Thank you bro,i appreciate it 
FYI - There is an ask section on the forums. 
actually i tried to figure out the problem,but i didn’t find it yet as their was auto mirror for it and i don’t know what is the problem with the axes ?
Yeah, this makes sense. The difference between AutoMirror and a regular Mirror Modifier is that AutoMirror will automatically cut your Mesh in half so you don’t have to. What doesn’t immediately make sense is why there only appears to be half a cylinder there without a mirror-projected other half to go along with it.
Solution is the same though: if you have a Mirror Modifier on this Object, try changing the axis it’s mirroring on, because it’s most likely mirroring through itself right now (copying left side on top of right side and vise-versa). If you don’t have an active Mirror Modifier on this Object anymore, you can add one by clicking the blue wrench tab (Modifiers), Add Modifier, Generate–>Mirror. Then just try each axis (I think you’ll want the Z, but there are only 3 to test).
Since it’s just a cylinder at the moment, you could also just delete it and add a new Mesh if that’s easier.
Thank you so much,i will work on it.


