GameDev.tv
My periscope!
Blender Courses
Talk
complete-blender
,
8_bm_cbc
,
block-model
CarlosF
April 16, 2017, 4:22am
1
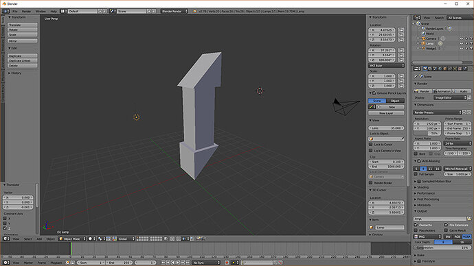
Had to make it look a little more like a periscope…
myPeriscope.jpg
800×450 131 KB