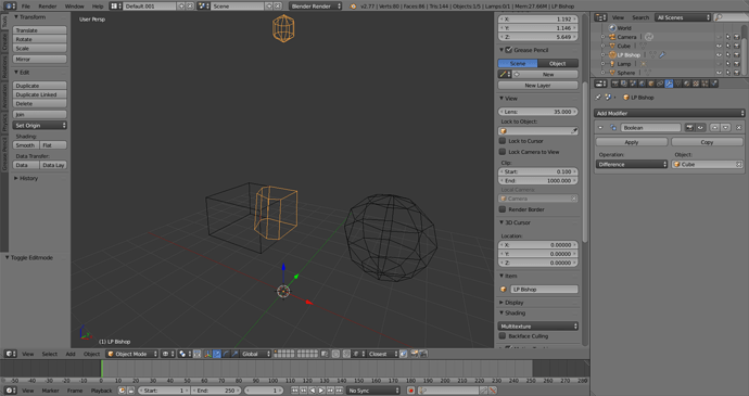
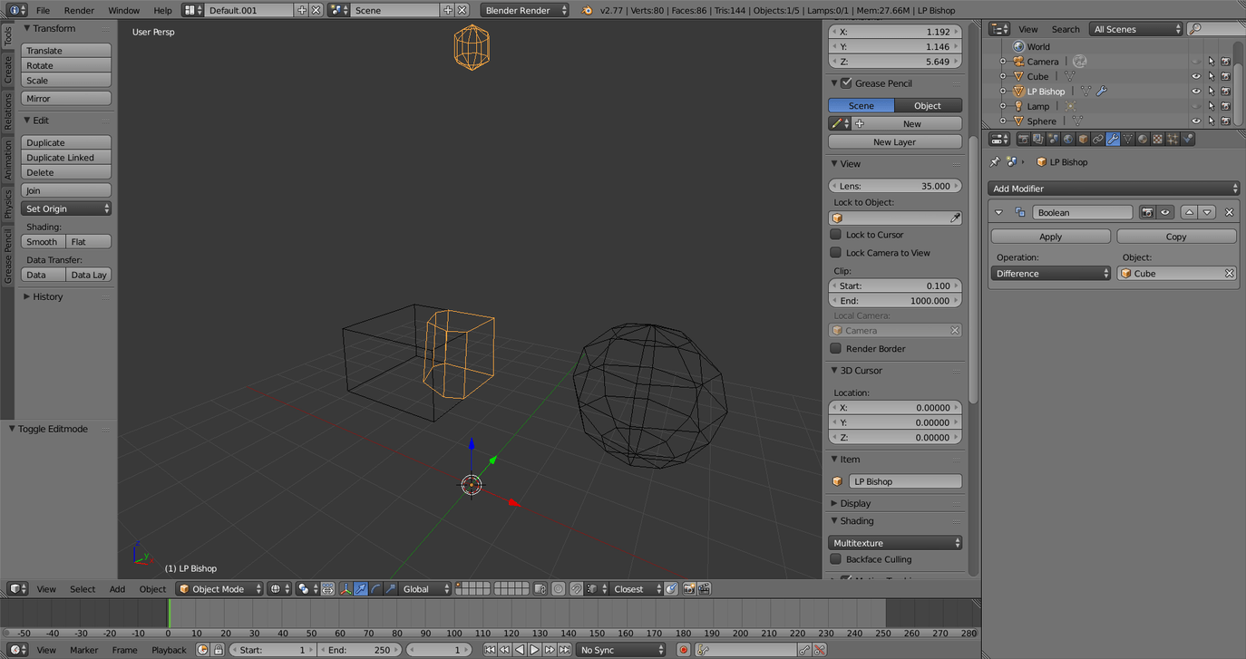
When I’m using a sphere as a Boolean tool on the bishop, like the instructor dose, the operations works just as expected. But when I’m doing difference and intersection on the Bishop with a cube the operations seams to trade places with each other.
Here I’m using Boolean Difference on the Bishop with the cube.
But when looking at the result it more resembles what you would expect from an intersection except that the sphere on top of the Bishop is still there.
On the other hand when using intersection with a cube as tool you get something that looks like a Difference application. Except now the sphere on the top is gone.
Anny ides what is going one here?
Pleas tell me if I’m not expressing myself clear enough but this is quite messy so I fell like my head is turning inside out. 

off the top of my head I’d say you’ve found a glitch in blender. I bet the next time you restart the program you’ll discover they are behaving the way you expect.
No they are not behaving correctly. In every other file yes but not in this one. 
Have also tried to recalculate all normal and merging doubles on both objects.
Have now remade the Bishop from the pawn and Booleans work fine on the new one. Still if anyone has a clue what I made wrong in the first place that would be nice of you to tell me. 
Hmm… sounds like you ran into the same issue I did in the game asset pack section where the Boolean Modifier quit working correctly after I had used it to join a number of meshes into one mesh. I too ended up having to throw away the work I had done and start from scratch.
We may now only pray to the Higher Goods of Blender a.k.a the instructors to illuminate us with their infinite wisdom in this mater incomprehensible to feeble earthlings. 
1 Like
Well, that was a definite possibility with this project