GameDev.tv
Mayan Pyramid ramp part 1 - S02L29
Blender Courses
Talk
complete-blender
,
13_bk_cbc
,
block-model
Andre_Yokoyama
May 18, 2018, 2:54pm
1
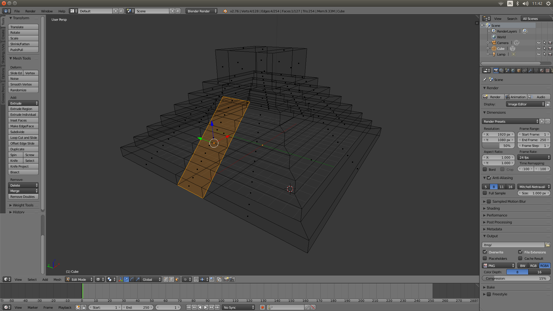
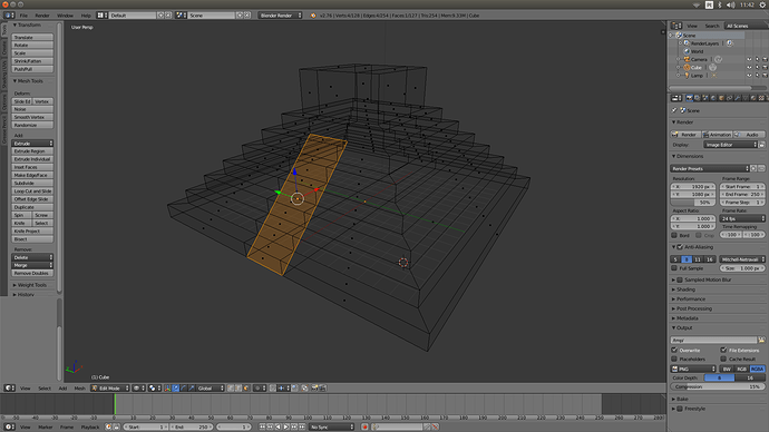
creating the ramp
Mayan_Pyramid_S02_L29.png
1920×1080 238 KB