Hiding shadows

Hi how do i hide or take off the shadows shown in my view?

Thanks

2 Likes

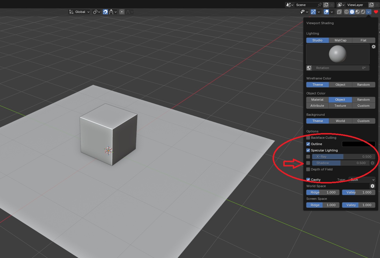
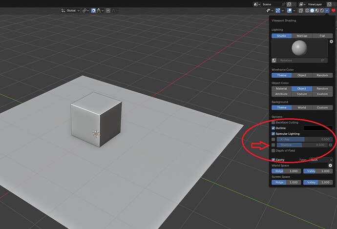
By default, you should not see shadows in this mode; you probably misclicked something.

3 Likes

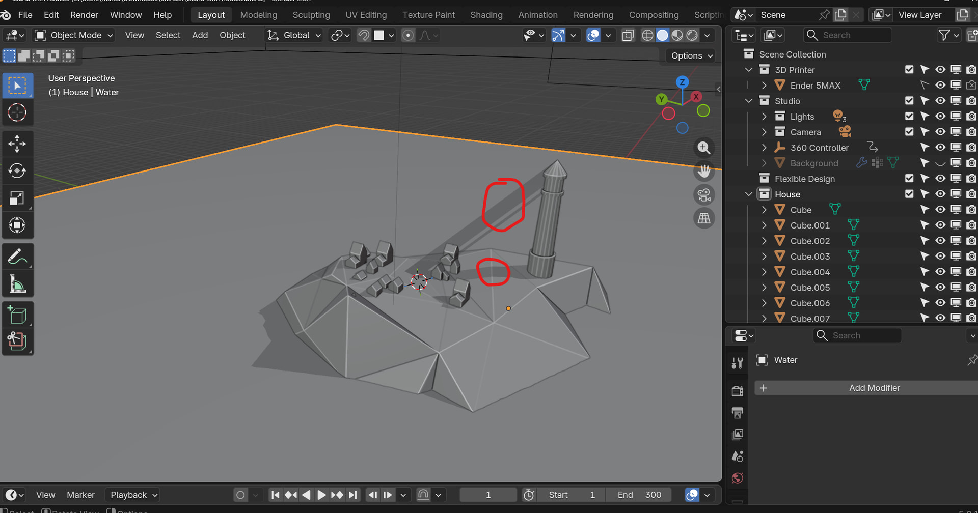
That upper ringed ‘shadow’ makes no sense. What is it a shadow of?

The lighthouse shadow is on the ground the lower marked one.

You can ‘hide’, H, the lights causing the shadows.

2 Likes

thanks for your reply. it seems as if the light house is emitting light?

That upper red ringed ‘shadow’. Is it actually an object perhaps? Try selecting it.

It makes no sense as a shadow.

i that was the issue i had shading on. thanks

1 Like