How can I delete extruded edges so they can become default edges? Having a lots of problems with this tool because I don’t know how to delete it. I tried to select the edges and delete them and fill the faces that got deleted with them, but when I’m doing it that way some of the edges just disappear.
(Sorry for my eng)
Welcome to this site.
To delete an edge select it and press X and choose edges.
If you only just made the edge by extruding it then Ctrl Z will undo the actions you last took in reverse order, that might also be an option for you.
General Q&A note
Please give full screenshots with any questions. With the relevant panels open.
Also include the lecture time that is relevant to the problem/issue.
This can be done by Blender itself, via the ‘Window’ menu bar top left hand side. On that menu drop down is ‘save screenshot’. Or Alt S
Close ups additionally where they help.
The best is not to be in edge mode, but in face mode.
But it depends, whar you are trying to do. See NP5, screen shots.
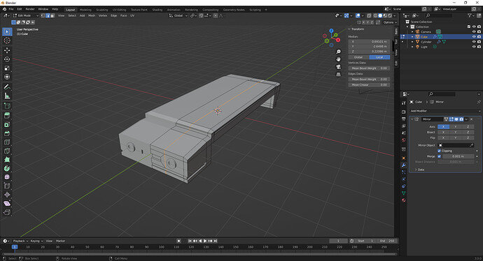
Here, I want this edge to be just, you know, ssimple edge between faces, but, it’s a extruded edge.
I don’t know how to explain it properly…
Ok my guess is that highlighted edge is just extruded from the middle or the equivalent near the outside edge.
SO it is not connected like a loop cut would be to the othe redges it appears to be going through.
Put simply you can not make it into a loop cut through those face.
Over the top those faces probably will loop cut, Ctrl R.
But it will definitely stop above the area where the round headlight is in a face.
But you could connect the two verts that must be there where the image selected edge goes through and just J join between those two.
Below that will probably loop cut as the with the top.
Loop cuts only go through Quads. More or fewer vert constructed faces and loop cuts do not work.
Extrusions are new geometry not cuts through other existing geometry.
you can dissolve loops.
select loop, and f3 to search for dissolve …
