Hello.
This is my attempt at Section 1, Lecture 11.
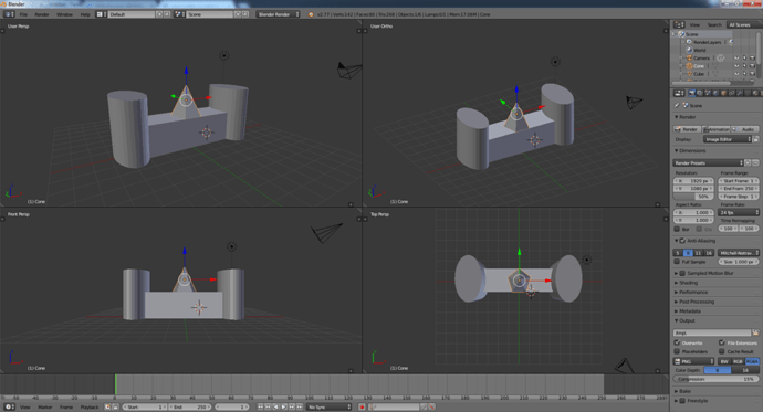
Nothing too extreme, only I duplicated my cylinder and stretched it on the Y axis to give this shape, then duplicated and moved to the other end of the cube, which I also stretched. I didn’t have an idea for the cone unfortunately but changed how many faces it had and then put it in the middle best I could.
As mentioned in the earlier lectures, stretching out the hashed handles in the corners to split the views.
Hopefully getting better at Blender. Still not too confident with it yet but that should change in the later lectures. 

