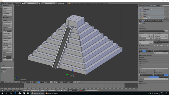
Finished this challenge. The array modifier made it so mush easier than what I thought I was going to have to do, which was to duplicate one step and position it over and over.
Nice Stairs 
Wow, can’t believe how much we’ve done already! Really enjoying the course.

So this is what i have done so far. i have no clue how to model those stairs in an efficient way. maybe someone could give me a hint 
May have gone a little overboard with the decorative top, but here’s what I’ve got!
Wow! Nice decor!
I made a path into my pyramid, leading to a monkey head on a pedestal, then imported it into Unity! Pretty happy to be interacting with something I made like that!
I really like the array tool, when I made the stairs in the first challenge of the pyramid I made the stairs one by one extruding the edges hehe but now with this tool I create the stair in less than 1 minute is really impressed 
One tip, when finished the pyramid, select all and remove doubles, in my pyramid 75 vertices were deleted 
Nice work i had trouble with this one myself. It was the angle of my ramp that got me.
Here is a WIP of my model of the Kukulkan Pyramid in Chichen Itza, Mexico. As you might have guessed, I’m not new to 3D modeling, but I’ve only been using Blender for for a few hours at this point. Still getting used to the interface and where all the tools I like to use are.
I’m struggling with the extrude and scale tools, still getting used to what buttons to press to constrain to specific axis but I’m getting there. Still got a lot of detail to add to this model and then later on I’ll texture it and put it in a scene to render out an image for my portfolio.
thanks
www.stephenwoods3d.com
Did my stairs and applied the separate tool to the rest of the stepped bodies and the temple on top of the pyramid. Then rendered it with different materials
I messed up my step alignment due to incorrect scaling of the pyramid, I think, which is why they look a little funky. If it wasn’t that, then I don’t know what I did wrong. Shrug
So this time i got the stairs to work unlike my ramp, it was awesome seeing a very quick way to make a lot of things like the stairs. i also messed with the stairs a little just to make it look a little more worn. i want to learn as much as i can first then go into detail later, other wise i would literally spend days on say just the way the stairs look and so on. Im not sure why when rendered as the image is, the upper right of my railing has the dark triangle, there is no hidden mesh under it and it is facing out or normal. i tried creating a new face for that section but with not change to the results.
For some reason, I ran into a lot of problems and ended up working on this project for days.
I’m really proud that I managed to pull through.













