Normals

What if there is no Normal_Mess.blend?

Download that file in the Resources link at the beginning of the Section…

Geoff

3 Likes

Thank You. I could not find it either. I thought it would be right around the topic. I found it now.

1 Like

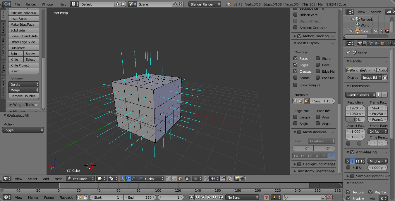
normals flipped

1 Like

I’m normal. I mean, this cube is normal now.

1 Like

Lol!