I forgot the outline window. I know that you can just go to the info bar and select default from there. But I was unsure if this was the “correct” way. I assumed that it was a case of exercising managing windows and info bars as we had just seen.
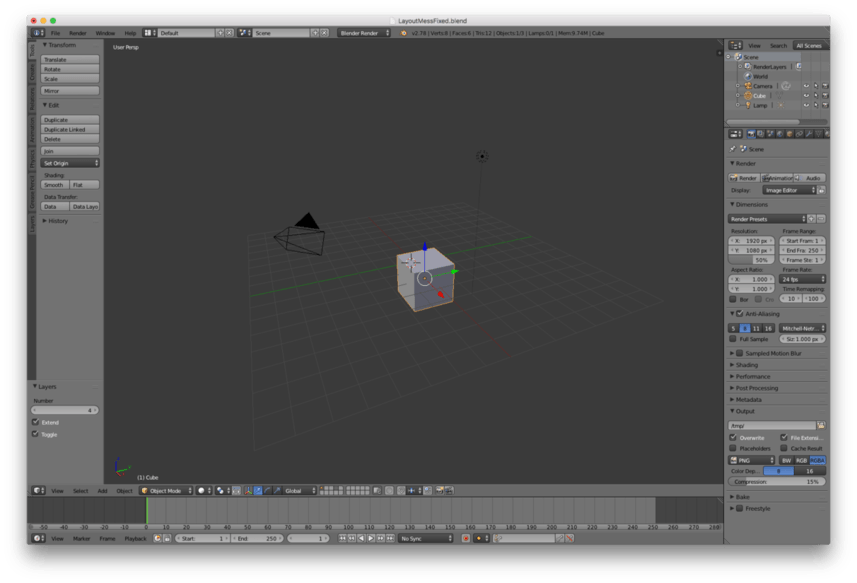
Hi… to fix the mess project you need to select the info selection in the tool selection menu icon… It looks like you did it manually… I took a screen shot of my finished project… as you can see… the right tool bar goes all the way down the right side of the screen… Not as you have in yours… with the time line heading all the way to the right… If you need any help finding the tool icon… message me back… let me know if this helped as well… Julio
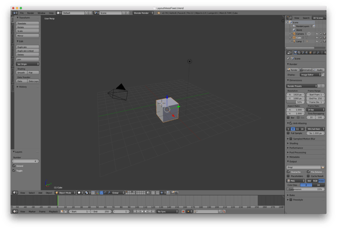
Here’s my attempt at clearing up the mess. Must admit I tried the second route as I missed clicking on the default view from teh info payne.
Looks perfect… great job.
Sent on my Boost Mobile Samsung Galaxy S® 6
Ok that was fun when you grab the screen duplicator where you pull it across or down make a new window below or beside


